「企業の決算書、読むのが大変。でも、手軽にかつ正確に把握したい。」
個人投資家なら、誰もが一度はこう思いますよね。
こんにちは、ゲーマー投資家ゆーすけ(@gaminvestlog)です。 これまで僕は、決算短信のURLをコピペできる手軽さから「ChatGPT(GPT-5.1)」をメインに、AIを使った決算分析を行っていました。
しかし、結論から言うと、2025年現在は「Gemini(3.0 Pro)」での分析がメインになっています。
その理由は、最新のGemini 3.0が単なる要約に留まらず、株価の変動要因となる『カタリスト』を読み解くヒントを、ストーリー性のある分かりやすい日本語で提供してくれるからです。
この記事では、僕がChatGPTから乗り換えた理由と、最新モデル同士の出力差を比較。読み終える頃には、投資分析の精度を上げるヒントが得られるはずです。
⚔️ ChatGPT vs Gemini 最新モデル比較表(2025年11月版)
まず、両者の特徴を比較表で整理してみましょう。僕がどこに魅力を感じたのか、ポイントが見えてくるかと思います。
| 比較項目 | ChatGPT (GPT-5.1)※ | Gemini (3.0 Pro / Flash) | 備考 |
|---|---|---|---|
| 速さ | △ 普通 | ◎ 速い | 思考モードでもストレスのない速度 |
| 数値の正確性 | ◎ 正確 | ◎ 正確 | どちらも信頼できる |
| 手間 | ◎ URLコピペで楽 | △ PDFダウンロードが必要 | ChatGPTの強み |
| 読みやすさ | 〇 事務的 | ◎ ストーリー性があり分かりやすい | Geminiの最大の強み |
| カタリスト | △ 指示次第 | ◎ 優秀 | 結果→要因/背景のロジックが強化 |
| 無料での利用 | 〇 | 〇(Proは5回/日、Flashはほぼ無制限) | 両者とも無料枠で実用レベル |
※通常の無料版とは異なり、『【GPT-5対応】ChatGPTで決算書を秒速要約する実践手順』で解説している方法を使えば、実質無料で高性能なモードを利用できることを前提としています。
🔍 Geminiに乗り換えた最大の理由「カタリスト」とは?
そもそも株の「カタリスト」って何?
今回の比較で最も重要なのが、この「カタリスト」です。
初心者の方にも分かりやすく説明すると、カタリストとは「株価を動かす材料やきっかけ」のこと。例えば、新製品の発表、業績のサプライズ上方修正、大型提携(M&A)などがそれに当たります。
決算書の数字(売上や利益)ももちろん重要ですが、それと同じくらい「なぜその数字になったのか?」「今後の成長につながるポジティブな材料は何か?」という背景を読むことが、投資判断の精度を上げる上で欠かせません。
この「背景を読む」という行為は、特に僕がメインにしている成長株投資において非常に重要です。
僕のメインとしている新高値ブレイク×成長株の投資術を解説した記事はこちら
🔗: 【テクノファンダ入門】新高値ブレイク×分散戦略
Geminiの要約は「なぜ株価が動くか」を読み解くヒントをくれる
この「カタリスト」を自分自身で見つけ出す上で、Geminiの要約はChatGPTより一枚上手でした。特に最新のGemini 3.0になってからは、推論能力が向上しており、文脈理解がさらに深まっています。
Gemini要約の最大の強みは読みやすい日本語とストーリー性。その結果、増益要因や今後の鍵といったカタリスト候補が自然に見えてきます。
この『理解のしやすさ』が、株価のカタリストを読み解くヒントをくれることに直結していると感じます。
⚖️ 実践:GPT-5.1とGemini(3.0 Pro/Flash)の出力比較
それでは、実際の出力結果を見ながら、両者の違いを具体的に見ていきましょう。
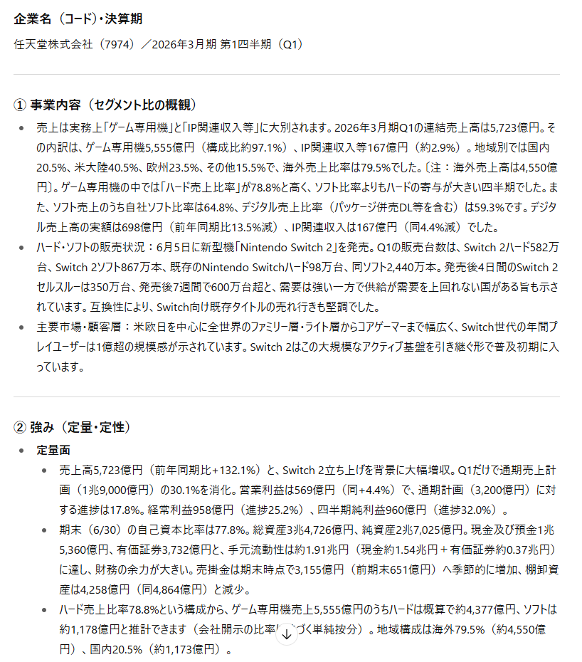
これまで使っていた「ChatGPT(GPT-5.1)」の出力

良い点: 何と言っても、決算短信ページのURLをコピペするだけ、という手軽さは今でも大きな魅力です。わざわざPDFをダウンロードする必要がないので、スマホでの簡単なチェックにも向いています。要約自体も正確です。
物足りない点: ChatGPTの出力は、依然として単なる情報の羅列に留まりがちです。結果に至った背景や因果関係が事務的で、投資家自身が「なぜこの数字になったのか?」というストーリーを掴みにくい点は変わっていません。Gemini 3.0の滑らかな出力を知ってしまうと、少し物足りなく感じてしまいます。
- 実際の出力結果はこちらで確認できます ↓
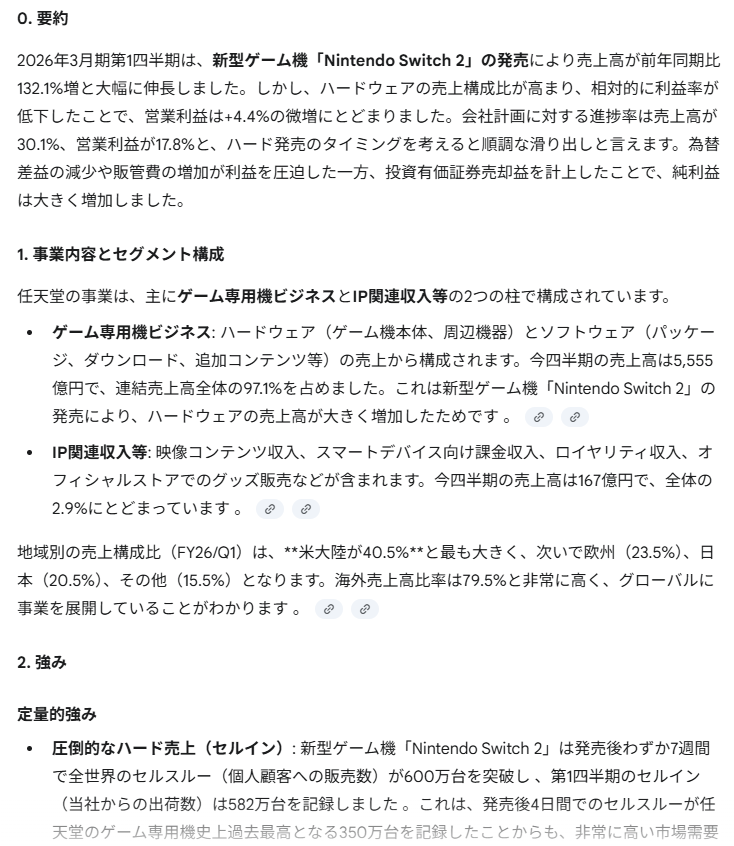
メインに昇格した「Gemini(3.0 Pro)」の出力

明確な強み: Gemini要約の最大の強みは、分かりやすい日本語と、スッと頭の中に入ってくるストーリー性です。3.0になり、その傾向はさらに強まりました。
結果と要因・背景の説明が非常にうまく整理されており、「この結果になったのは、こういう背景があったからです」という因果関係をスムーズに理解できます。
一方、ChatGPTはまだ「要約感」が強く、事務的な日本語で頭の中に入ってこなかったり、決算の内容を一つのストーリーとして落とし込めていなかったりする印象です。
この『理解のしやすさ』が、分析のスピードと質を大きく向上させてくれます。
- 実際の出力結果はこちらで確認できます ↓
【Pro無料枠を使い切っても安心】「Gemini(3.0 Flash)」の実力

「でも、Pro版は有料なんでしょ?」と思いますよね。
実はGeminiの無料版では、最高性能の「Pro」が1日5回まで利用できます。しかし、決算が集中する時期など、何社も分析しているとこの回数制限に達してしまうことも。
そんな時でも、Gemini(3.0 Flash)があれば安心です。
Pro版に迫る詳細な分析を、回数ほぼ無制限で利用できます。「今日はもう分析できない…」とならないための、強力なバックアップとして非常に優秀です。「Proを使い切ってしまったが、Flashでも十分代替可能」ということが、以下の出力結果からも分かるかと思います。
- 実際の出力結果はこちらで確認できます ↓
📋【参考】今回使用した共通プロンプト
今回の比較にあたり、ChatGPTとGeminiには全く同じ指示(プロンプト)を出しています。どのような指示でAIから情報を引き出したのか、全文を公開しますので、ぜひ皆さんも試してみてください。
# 個人投資家向け決算要約プロンプト
以下の指示文を使用し、決算短信や決算説明会資料から**個人投資家向けの決算要約レポート**を作成してください。
Pythonでの数値計算は内部処理で行い、レポート本文では計算済みの数値のみを提示してください。
---
## 入力
- **対象資料**: {決算短信ファイルまたはURL}, {決算説明会資料ファイルまたはURL}
- **対象企業**: {企業名}
- **決算期**: {四半期・年度}
---
## 出力仕様
- **対象読者**: 個人投資家(初心者〜中級者)
- **文体トーン**: 投資家向け。平易な日本語を中心に、専門用語は必ず短い補足を入れる。
- **構成**: 見出し・箇条書き・段落を混在させる。
- **文字数**: 約8,000字(誤差 ±5%)。最終的に内部処理で文字数をカウントし、末尾に「本文は◯◯字」と明記。
- **数値**: 売上成長率、営業利益率、進捗率などは内部計算のうえ本文に反映。
---
## 出力内容(必須項目)
企業名(コード)決算期
① **事業内容(セグメント比の概観)**
- 各事業セグメントの売上比率・構成比
- 主要市場・顧客層
② **強み(定量・定性)**
- 定量例: シェア率、ROE、売上成長率
- 定性例: ブランド力、技術力、参入障壁
③ **営業利益率(現状とドライバー)**
- 現状の営業利益率(数値を明記)
- 利益率改善・悪化の要因(価格改定、原価率、為替など)
④ **業績進捗率(会社計画比)**
- 売上高・営業利益などの進捗率(%表示)
- 進捗状況の評価(順調・未達リスクなど)
⑤ **フリーキャッシュフロー(FCF)**
- 四半期比(前四半期との比較)
- 四半期累計比(累計データでの比較と要因)
⑥ **成長シナリオ(短期〜中期)**
- 短期: 次四半期〜1年の見通し
- 中期: 3〜5年スパンの成長要因(新規事業、M&A、海外展開など)
⑦ **リスク**
- 外部リスク(景気、規制、為替)
- 内部リスク(人材不足、研究開発停滞、依存度の高い取引先)
---
## 出力フォーマット例
- 大見出し(###)で各必須項目を整理
- 箇条書きと段落を組み合わせて投資家が理解しやすくする
- 計算式やコードは表示せず、最終値のみを自然な文章として組み込む
---
## 制約条件
- 複数資料がある場合は情報を統合し、一貫性のあるストーリーを提示すること。
- 決算説明会資料の定性的コメントは、決算短信の定量データで裏付けを行うこと。
- 定性評価は必ず「投資家目線」での意義(株価・将来収益性にどう関わるか)に言及。
---
## 出力検証
- 内部処理で総文字数をカウントし、本文末尾に「本文は◯◯字」と明記すること。
---
✅ 結論:僕の決算分析はGemini
ここまで比較してきて、僕の考えは固まりました。 手軽さのChatGPTも依然として便利ですが、投資の「質」を本気で高めたいなら、現時点ではGemini 3.0が明らかに優位です。
おすすめの活用法と始め方
僕がおすすめする具体的な使い分けは以下の通りです。
- メイン分析(Gemini): 注目している銘柄や保有銘柄の決算が出たら、まずGeminiで深く分析します。まずは1日5回まで無料で使える3.0 Pro版から試すのがおすすめです。
- サブ・速報チェック(ChatGPT): 移動中など、PDFをダウンロードしにくい環境で「とりあえず概要だけ知りたい」時にURLをコピペして使う。
特に、これからAIでの決算分析を始める方には、まず無料の範囲で最高性能のGemini(3.0 Pro)を試すことをおすすめします。決算をストーリーとして読み解く力にきっと驚くはずです。
たとえ1日の回数制限(5回)を超えてしまっても大丈夫。最高性能のProに迫る高性能なGemini(3.0 Flash)が、回数ほぼ無制限で使えるので、思う存分企業分析ができます。
🏁 まとめ
いかがでしたでしょうか。 今回は、僕が決算分析のメインAIをChatGPT(GPT-5.1)からGemini(3.0 Pro)に乗り換えた理由について、実例とプロンプトを交えながら解説しました。
- 自分の分析スタイル(成長株投資)には、Geminiがより合っていた
- 決め手は、株価材料となる「カタリスト」を読み解くヒントをくれる洞察の深さ
- PDFをダウンロードする手間をかけてでも、Geminiを使う価値は十分にある
- 無料でもPro版が1日5回使え、その後もFlash版がほぼ無制限で使える
AIによる情報収集は、もはや個人投資家の必須スキルです。この機会にGeminiを試し、あなたの投資分析を一段階レベルアップさせてみてはいかがでしょうか。
検証用リンク
以下、今回検証に使用したAI要約のリンク一覧です。
- ChatGPT(GPT-5.1)による要約:任天堂(7974)/2026年3月期 第2四半期(Q2)
- Gemini(3.0 Pro)による要約:任天堂(7974)/2026年3月期 第2四半期(Q2)
- Gemini(3.0 Flash)による要約:任天堂(7974)/2026年3月期 第2四半期(Q2)
📌 次に読んでほしい記事
- 🔰 はじめての方はこちら
▶👤 ゲーマー投資家ゆーすけの自己紹介と、このブログの使い方 - 🚀 投資ノウハウをもっと学びたい方
▶💡 新高値ブレイク×分散戦略|投資初心者向けの中期トレード術
▶💡 バズった株探しプロンプトを徹底解剖|僕ならこう使う【成長株×新高値ブレイク】
▶💡 【GPT-5対応】ChatGPTで決算書を秒速要約する実践手順
▶💡 【GPT-5対応】通常GPT vs カスタムGPT|決算分析の精度比較

